Задание 18. Вопросы для повторения к главе X - ГДЗ Геометрия 7-9 класс. Атанасян. Учебник

Старая и новая редакции

Вернуться к содержанию учебника

Вопросы для повторения к главе X. Страница 244, 245

16 17 18 18 19 20 21

Вопрос

Выберите год учебника

№18 учебника 2013-2022 (стр. 245):

Выведите уравнение данной прямой в прямоугольной системе координат.


№18 учебника 2023-2024 (стр. 244):

Приведите пример применения векторов к решению геометрических задач.

Подсказка

№18 учебника 2013-2022 (стр. 245):

Вспомните:

  1. Что такое прямая, отрезок.
  2. Что такое прямоугольная система координат.
  3. Что такое серединный перпендикуляр.
  4. Координаты точки.
  5. Уравнение прямой.

№18 учебника 2023-2024 (стр. 244):

Вспомните:

  1. Что такое вектор.
  2. Какая точка называется серединой отрезка.
  3. Правило треугольника.
  4. Что такое прямая, отрезок.
  5. Какой четырехугольник называется трапецией.
  6. Какая фигура называется треугольником.
  7. Первый признак подобия треугольников.
  8. Какие прямые называются параллельными.
  9. Теорему о соответственных углах.
  10. Какие векторы называются коллинеарными.

Ответ

№18 учебника 2013-2022 (стр. 245):


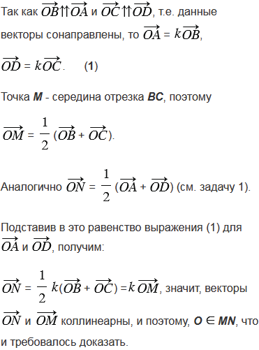
№18 учебника 2023-2024 (стр. 244):


Вернуться к содержанию учебника